宁沪高速-600377-政策来袭,收费下调对短期收益影响
报告类型:公司调研 评 级:谨慎推荐 股票代码:600377 股票名称:宁沪高速
研究机构:长江证券 行业类别:高速公路行业
http://www.zdcj.net 2012-1-10 来源:和讯 点击收藏此报告
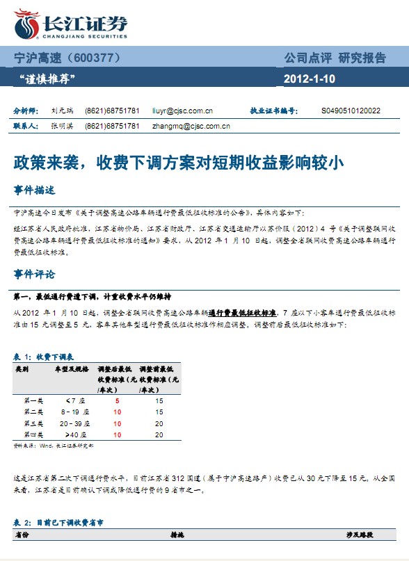
长江证券研究报告:宁沪高速-600377-政策来袭,收费下调对短期收益影响较小:事件描述 宁沪高速今日发布《关于调整高速公路车辆通行费最低征收标准的公告》 ,具体内容如下: 经江苏省人民政府批准,江苏省物价局、江苏省财政厅、江苏省交通运输厅以苏价服(2012)4 号《关于调整联网收费高速公路车辆通行费最低征收标准的通知》要求,从 2012 年 1 月 10 日起,调整全省联网收费高速公路车辆通行费最低征收标准。 事件评论 第一,最低通行费遭下调,计重收费水平仍维持 从 2012 年 1 月 10 日起,调整全省联网收费高速公路车辆通行费最低征收标准,7 座以下小客车通行费最低征收标准由 15 元调整至 5 元,客车其他车型通行费最低征收标准作相应调整。调整前后最低征收标准如下: .......
相关报告:
- ·宁沪高速-600377-业绩略低于预期,防御性配置价值依然明 2012-5-2
- ·宁沪高速-600377-最低收费标准下调点评:有轻微负面影响 2012-1-9
- ·宁沪高速-600377-弱市中值得配置的高股息收益率企业 2011-12-13
- ·宁沪高速-600377-江苏省公布收费公路调查摸底结果 2011-9-20
- ·宁沪高速-600377-股息率超过7%,稳健型投资者的首选 2011-6-24
- ·宁沪高速(600377)股息率6% 混沌市场最安全的投资品种 2011-3-22
热点推荐:





